乳腺癌的危险因素
①月经状况:月经初潮早于12岁,绝经年龄晚于50岁,经期长于35年。
②婚育状况:第一胎足月>35岁、>40岁未孕、反复人流者。
③哺乳史:产后未哺乳者。
④激素水平:目前认为雌二醇与雄酮与乳腺癌的发生直接相关。
⑤激素乳腺疾病史:乳腺良性疾病(乳腺小叶上皮高度增生或不典型增生)可能会进展为乳腺癌。一侧的乳腺癌病史可使对策的发病率较正常人高2~5倍。
⑥遗传家族史
⑦饮食:高脂肪、高蛋白、高热量饮食。
⑧环境因素:电离辐射、低剂量诊断用涉嫌、主动或被动吸烟等。
⑨其他:生活精神刺激、心理障碍,特别是抑郁、肥胖、病毒感染、药物、糖尿病等。
乳腺癌的转移途径:
①局部扩展:癌细胞沿导管或筋膜间隙蔓延,继而侵及Cooper韧带和皮肤。
②淋巴转移:为最重要的转移途径。
③血运转移:以往认为血运转移多发生在晚期,目前认为早期乳腺癌已有血运转移,乳腺癌是一种全身性疾病已得到共识。常见远处转移依次为骨、肺、肝。
临床表现及临床分期:
①临床表现:乳腺癌好发于外上上限,占45%~50%。早期表现为患侧乳房无痛、单发的小肿块。肿块质硬,表面不光滑,与周围组织分界不清,在乳房内不易推动。晚期可出现浸润和转移症状。

②临床分期:多采用国际抗癌协会建议的T(原发癌瘤)、N(区域淋巴结)、M(远处转移)分期法。

乳癌的临床分期与TMN分期的关系:(1)0期:TisN0M0;(2)Ⅰ期:T1N0M0;(3)Ⅱ期:T0~1N1M0、T2N0~1M0、T3N0M0;(4)Ⅲ期:T0~2N2M0、T3N1~2M0、T4任何NM0、任何TN3M0;Ⅳ期:包括M1的任何TN。
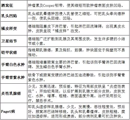
鉴别诊断
①乳房纤维腺瘤:好发于青年妇女,肿瘤多为圆形或椭圆形,边界清楚,活动度大,发展缓慢。
②乳腺囊性增生病:好发于中年妇女,特点是乳房胀痛,肿块呈周期性,与月经周期有关。
③浆细胞性乳腺炎:乳腺组织的无菌性炎症。60%病人呈急性炎症表现,肿块大时皮肤可呈橘皮样变。40%病人呈慢性炎症,表现为乳晕旁肿块,边界不清,可有皮肤粘连和乳头凹陷。
④乳腺结核:好发于中青年女性,发展缓慢。表现为乳房内肿块,边界不清,可有疼痛,无周期性。
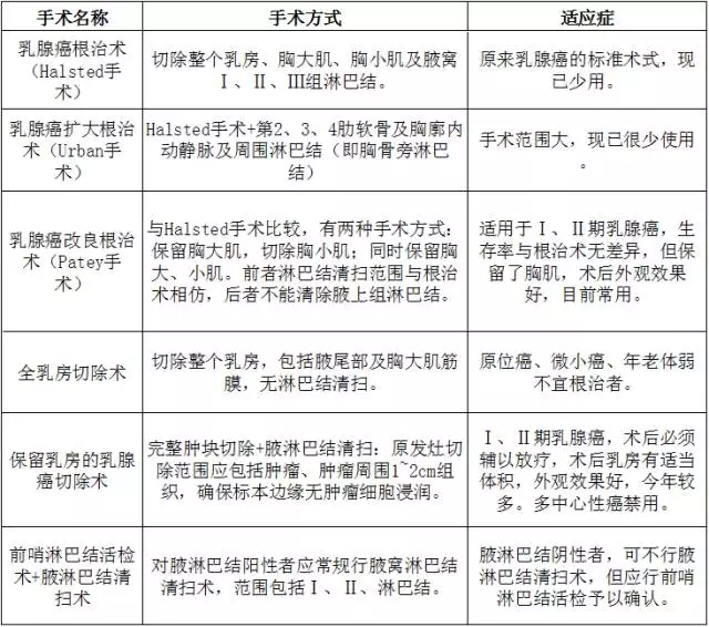
手术方式与适应症

综合治疗及预防
(1)化学药物治疗:由于手术尽量去除了肿瘤负荷,残存的肿瘤细胞易被化学抗癌药物杀灭。
①辅助化疗指征:浸润性乳腺癌伴腋淋巴结转移者。腋淋巴结阴性者是否化疗尚有不同意见。有人认为除原位癌及微小癌(<1cm)外均应辅助化疗。一般认为腋淋巴结阴性而有高危复发因素者,如原发肿瘤直径>2cm、组织学分类差、雌激素和孕激素受体阴性、癌基因HER2过度表达者,适宜术后辅助化疗。
②常用化疗方案 :CMF(环磷酰胺+甲氨蝶呤+氟尿嘧啶)6个疗程、CAF(环磷酰胺+多柔比星+氟尿嘧啶)8个疗程。术前化疗多用于Ⅲ期病例,可采用CMF或CAF方案,一般1~2个疗程。蒽环类+紫杉类效果更佳,所以对肿瘤分化差、分期晚的病例可应用TAC方案(多西他赛+多柔比星+环磷酰胺)。
(2)内分泌治疗:雌激素受体(ER)阳性者,对内分泌治疗效果较好。ER阴性者,对内分泌治疗效果较差。三苯氧胺(他莫昔芬,tamoxifen)的结构式与雌激素相似,可在靶器官上与雌二醇争夺雌激素受体,影响DNA转录,从而抑制肿瘤生长。该药可降低乳腺癌术后复发及转移,减少对侧乳腺癌的发生率,对ER、孕激素受体(PR)阳性者效果尤为明显。
芳香化酶抑制剂(阿那曲唑、来曲唑、依西美坦等)对绝经期病人效果优于他莫昔芬,这类药物能抑制肾上腺分泌的雄激素转变为雌激素过程中的芳香化环节,从而降低雄二醇,达到治疗乳腺癌的目的。
(3)放射治疗:在保留乳房的乳腺癌手术后,放射治疗是一重要组成部分。单纯乳房切除术后,可根据病人年龄、疾病分期分类等情况,决定是否应用放疗。根治术后是否应用放疗,多数学者认为对Ⅰ期无益,对Ⅱ期以后病例可能降低局部复发率。
(4)生物治疗:对于HER2基因过度表达的乳腺癌,使用曲妥单抗注射液有一定效果,可降低乳腺癌复发率,特别是对其他化疗药物无效的乳腺癌病人也能有部分疗效。
(5)预防:乳腺癌病因不明,目前难以有确切的病因预防(一级预防)。早期发现乳腺癌(二级预防),早期治疗将有利于提高乳腺癌的生存率。目前认为乳房钼靶摄片是最有效的乳腺癌的筛查手段。
本文摘自《贺银成2014国家临床执业医师资格考试辅导讲义》,作者:贺银成
(内容来源于医学界肿瘤频道,编辑:Kuku兜,转载出于传递更多信息之目的,版权和荣誉归原作者所有。如有侵权请联系我们妥善处理!)
